
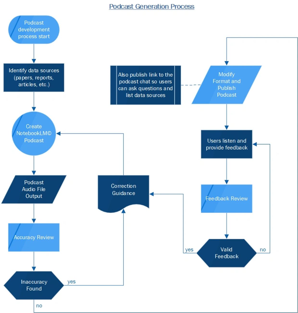
We strive to make our podcasts as accurate as possible. The AI Research Assistant, NotebookLM by Google is the primary tool used to create the Cruise Control Podcast. All data sources that are input to NotebookLM are publicly available. Each podcast is reviewed for accuracy prior to release. Our listeners are also encouraged to provide feedback if inaccuracies are identified.
Feedback or questions about our podcasts?
Copyright © 2026 Protect Virginia INC. - All Rights Reserved.
We use cookies to analyze website traffic and optimize your website experience. By accepting our use of cookies, your data will be aggregated with all other user data.